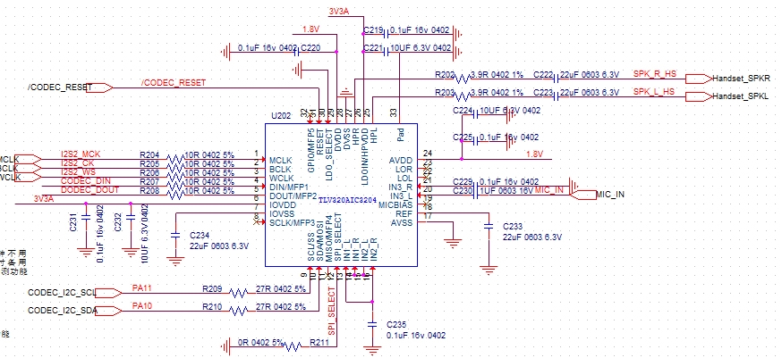
我们使用TLV320AIC3204 的IN3作为输入,codec配置为差分模式,实际单端输入;如下图,IIN3输入为一个10mV,1K的正弦信号。IIS端拿到左声道的PCM恢复出来却不是正弦信号。奇怪的是左声道PCM数据相邻两个还是一样的,如下表< ,谁能帮忙看看是怎么回事?寄存器配置错误?还是芯片不正常?
| 32767 |
| 32767 |
| 22550 |
| 22550 |
| 62364 |
| 62364 |
| 32768 |
| 32768 |
| 58704 |
| 58704 |
| 23880 |
| 23880 |
| 35382 |
| 35382 |
| 33038 |
| 33038 |
