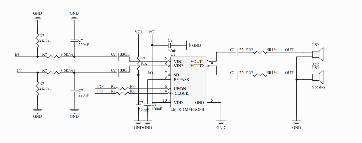
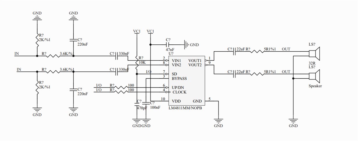
最近用LM4811做一款耳机直接推32欧喇叭,电压输入3.3V输入正常,但是偏置电压有时变高有时又变低是什么情况?输出不正常声音断断续续的怎么解决?求请帮忙,欢迎各位大虾来砸贴,谢谢!
This thread has been locked.
If you have a related question, please click the "Ask a related question" button in the top right corner. The newly created question will be automatically linked to this question.
最近用LM4811做一款耳机直接推32欧喇叭,电压输入3.3V输入正常,但是偏置电压有时变高有时又变低是什么情况?输出不正常声音断断续续的怎么解决?求请帮忙,欢迎各位大虾来砸贴,谢谢!