This thread has been locked.

If you have a related question, please click the "Ask a related question" button in the top right corner. The newly created question will be automatically linked to this question.

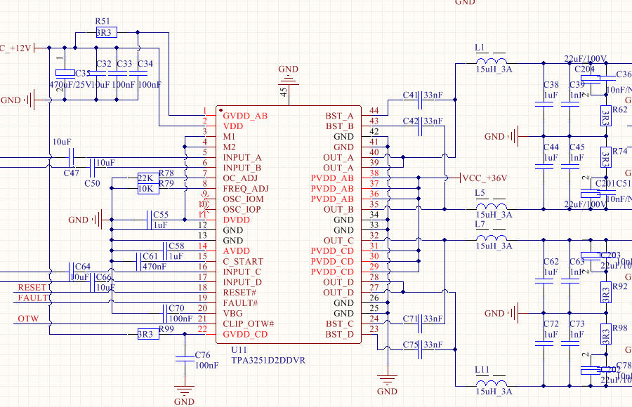
TPA3255 一直反馈过温警告问题



我把C47,C50电容去掉,输入端接GND,把输出的LC滤波去掉后,一上电就还没跑就开始过温警报,BST电容没有拆,有谁能解释下为什么会这样,该怎么出来才能解决?