This thread has been locked.

If you have a related question, please click the "Ask a related question" button in the top right corner. The newly created question will be automatically linked to this question.

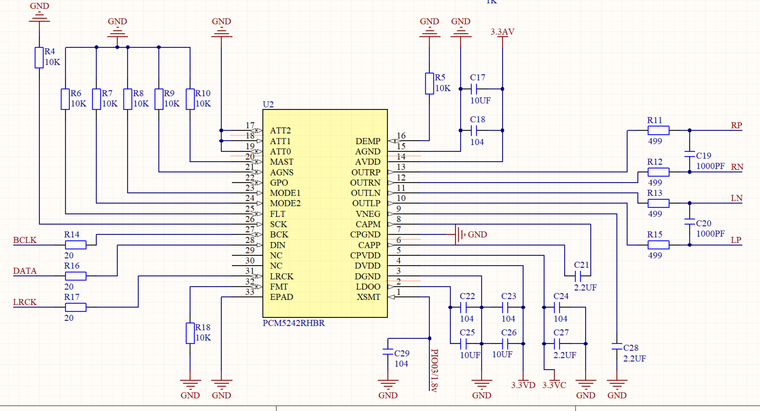
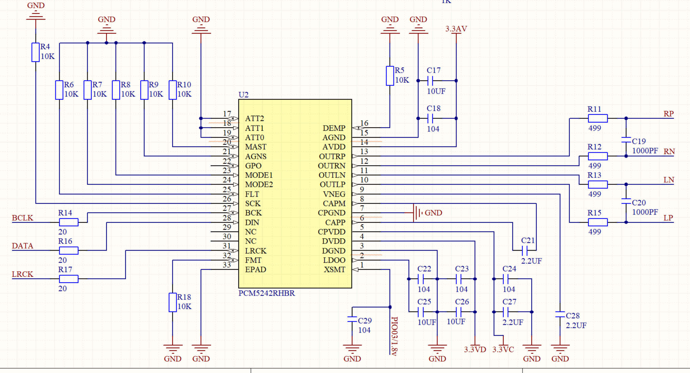
PCM5242用Hardware Control模式原理图



用Hardware Control模式,不知这样是否有问题?