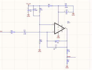
用OPA1602替换LF357N,输出信号不对。LF357N接线图如下:

This thread has been locked.
If you have a related question, please click the "Ask a related question" button in the top right corner. The newly created question will be automatically linked to this question.
您好,说实话我没看懂您的电路的工作原理,您可以提供电路的参考来源吗?
在您提供的第一个图片中,黄色波形是指输入信号吗?蓝色波形为输出信号?如果是这样的话,输入信号大概是一个脉宽为200us的脉冲信号,在脉冲信号到来之前,输入信号是0,输出也是0。但是看您的电路,如果输入信号为0的话,那么电路中所有的电容应该是开路的,输入信号也就是R32和R34的电源分压,运放相当于电压跟随器,输出R32和R34的电源分压大概为12V*18/(4.7+18)=9.5V,sample电压为R36和R37的分压为2.68V,而OPA1602的输出为0V,这肯定是不正确的,因此,您可以验证您使用的OPA1602在其他电路中是否可以正常工作?