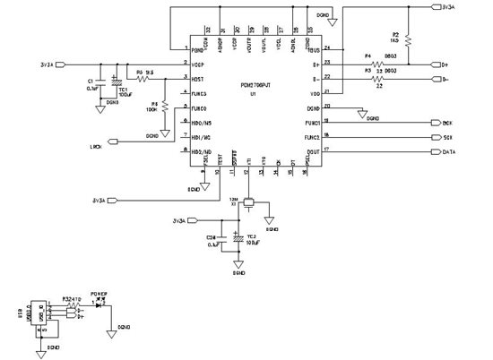
如同标题!本人用的是有源12MHz的外部晶体,PCM2706输出iis信号给PMC1794解码!
电路如下:
问题是插上电源/USB插上电脑后电脑提示“unkown USB device”
请大家帮忙看看,谢谢!(按以前做过的DAC电路修改也一样/以前的板是可以正常工作的,会不会芯片已经挂了)
This thread has been locked.
If you have a related question, please click the "Ask a related question" button in the top right corner. The newly created question will be automatically linked to this question.
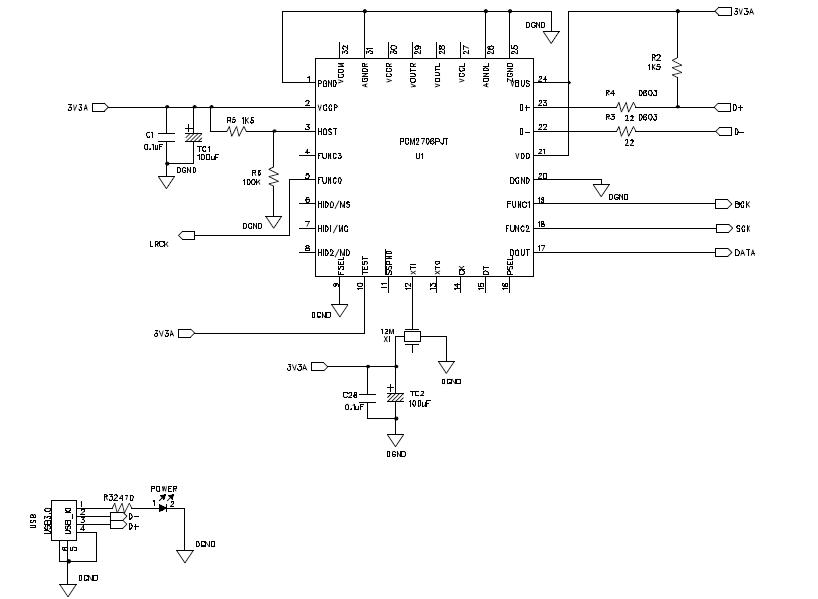
如同标题!本人用的是有源12MHz的外部晶体,PCM2706输出iis信号给PMC1794解码!
电路如下:
问题是插上电源/USB插上电脑后电脑提示“unkown USB device”
请大家帮忙看看,谢谢!(按以前做过的DAC电路修改也一样/以前的板是可以正常工作的,会不会芯片已经挂了)
谢谢关注和你的回复!但我也按你的方法试过也换过晶体就是不行而且另外块板正常了!我真的懵了!
Hi,
那你再检查一下,不工作的板子上,芯片、元件焊接,PCB等是否有问题?有无虚焊、短路等等?
Thanks.