Part Number: TPA3116D2
您好,目前在测试中发现当输入信号频率大于10K Hz时,输出信号的峰峰值和输入信号的峰峰值不满足增益关系,并且比值越来越大的问题,麻烦各位有时间帮忙看看,在这表示由衷的感谢。以下是问题描述。
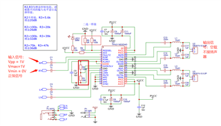
下图为TPA3116的原理图,图中在RP和RN使用信号发生器输入正弦信号,Vmax=1V, Vmin=0V,测试频率范围在500Hz~40KHz之间,其中R2=100K, R3=20K, R6未焊接,测试时负载未接。供电电压:12V
出现的问题:
1. 当输入信号频率在10KHz以内时,输出信号的幅值比上输入信号的幅值满足增益关系
2. 当输入信号频率在10KHz~40KHz之间时,输出信号的幅值比上输入信号的幅值不满足增益关系, 并且随着输入信号频率的增大,输出信号的幅值比上输入信号的幅值越来越大。
相当于实际增益随着频率的增加而增大。比如,当输入信号频率为25KHz时,输出信号幅值:Vpp = 26V;当输入信号频率为35KHz时,输出信号幅值:Vpp = 30V
