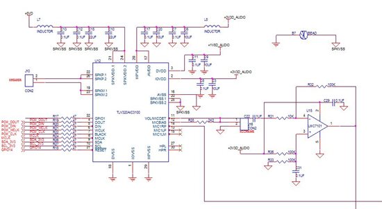
板子在工作的时候声音被拉长(也就是说本来一分钟播放完的声音需要两分钟播放完),MCLK频率正常,BLACK和WCLK频率大约是正常频率的一半。
前面一个帖子问过这个问题,现在发现新的现象。
在把IOVDD电源断开后,声音正常。
This thread has been locked.
If you have a related question, please click the "Ask a related question" button in the top right corner. The newly created question will be automatically linked to this question.
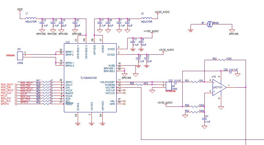
板子在工作的时候声音被拉长(也就是说本来一分钟播放完的声音需要两分钟播放完),MCLK频率正常,BLACK和WCLK频率大约是正常频率的一半。
前面一个帖子问过这个问题,现在发现新的现象。
在把IOVDD电源断开后,声音正常。
我的CODEC是主设备,我把驱动给你看一下,这是参照官方驱动2.6.35版本的改来的
主设备
软件配置见附件
Hi Zhifang,'
I2S link 电压level是多少? 1.8V or 3.3V? 另外,3.3V I/O VDD纹波有多大?
Best Regards
Fabian
I2S link电压level电压指的什么?
主控芯片是dm6446,我测了下mclk 24M的波形好像是1.8V电压(24M波形测不出来,只能看到类似正弦波,但肯定达不到3.3v)。
black和wclk电压跟iovdd电压相等,这里是3.3v
难道是这里的问题?
Hi Sir,
如果DM6446 的I/O 电压是1.8V, 那AIC3100的I/O 电压也要改为1.8,否则会因为两端电压不匹配导致采样错误. MCLK 是1.8V, 那I/O VDD 也需要为1.8V.
Regards
Fabian Zhang
补充一点,I2C的上拉电压level也要改为I/O VDD同样的.