亲爱的TI工程师:
比如这块TAS5613芯片,这是一块模拟输入的D类放大芯片,我遇到的问题是:
1、要求差分输入,但是我们一般的音频信号是单端的,该怎么解决呢?
2、这块芯片可以直接接成单端输入的吗?
3、差分输入好些还是端端输入好些?
4、如果要用差分输入,我应该怎么把单端输入的信号变成差分信号呢?
希望TI的工程师能帮我解决下,谢谢了!
This thread has been locked.
If you have a related question, please click the "Ask a related question" button in the top right corner. The newly created question will be automatically linked to this question.
你好:
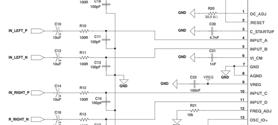
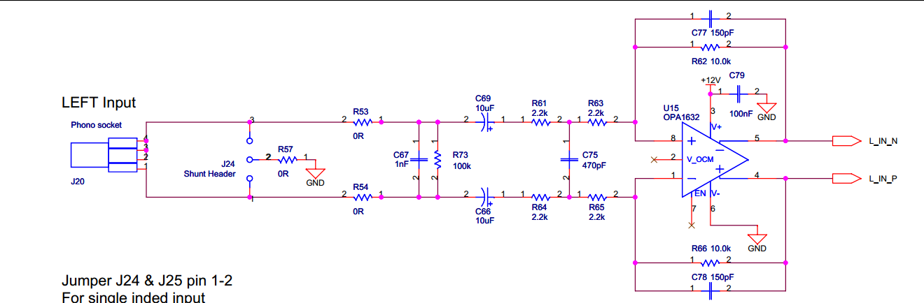
1.方法1:加个全差分运放,模仿我们的EVM板子:http://www.ti.com/general/docs/lit/getliterature.tsp?genericPartNumber=tas5613a&fileType=pdf
方法2:使用两个运放,一个做跟随,一个做反向实现差分输入
2.支持连接单端你的方式,将不使用的那端通过电容到地
3.差分输入好,有较强的共模抑制能力。
4.见方法1.2
OPA1632 VCOM悬空,输出是被偏置到1/2的电源电压的,所以可以放大整个周期。双电源供电性能比单电源要好一些,主要缺点在于要整两个电源供电,有点麻烦,因此EVM板上直接使用的是+12V单电源供电。