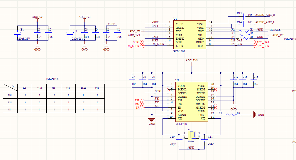
我目前使用了一颗PCM1808芯片,但是奇怪的是我在没有音频输入的情况下产生了杂音,这个杂音是很有规律的,而且我正常的声音输入,经过SAM9X25芯片保存成文件,发现里面有间隔性的杂音,其余时间是正常的静音。压缩包里面的就是录下来的文件,PCM格式的。
This thread has been locked.
If you have a related question, please click the "Ask a related question" button in the top right corner. The newly created question will be automatically linked to this question.
你把输入直接对地短接起来,看看输出还有无噪声。另外用示波器监测一下I2S各路时钟是否有异常。原理图最好也可以一起发上来看看。
我之前就尝试过了,不过我加的是1K电阻跟1NF的电容,看起来还是一样的。我想问下的是这个芯片对数字地跟模拟地的要求应该是不高的吧?我之前尝试过将数字地与模拟地用一颗磁珠隔离开了也是没有用的。另外我看到这个1808手册上说存在一种失去同步的情况,会尝试重新去同步,这个同步的过程中数据是会有不确定的,会不会是这个问题导致的呢?
1KΩ+1nF低通截止频率为159kHz,太高了,没有噪声抑制作用,你试试把截止频率设为30kHz左右,R=100Ω,C=0.047uF。
失同步的情况会发生在Slave模式(SCKI和LRCLK都是由外部提供),你用的是Master模式,应该不是这个导致的。
hi ,我试了,没有效果,我尝试将1K的正弦波输入后,录音成PCM数据后其实是能找到一段一段正常的波形,也就是前面的压缩包内的文件内的每个干扰中间那段时间的正弦波是正常的。
这个外部滤波的东西加不加都是一样的现象,尝试将1K的正弦波输入后,录音成PCM数据后其实是能找到一段一段正常的波形,也就是前面的压缩包内的文件内的每个干扰中间那段时间的正弦波是正常的。
你好,
在录制过程中,有没有监视一下时钟,看录制过程中是否有异常。
另外,改变一下FS1,FS2,SR的配置,换另一种采样率,结果如何?
配置完后,包括录制的时候可以用示波器看到DOUT上面总是存在某一个时刻高数据位是高的,那也应该就是录下来的音频信号中的固定周期的噪音。另外之前曾尝试改变成254FS的频率,也是一样的效果。