This thread has been locked.

If you have a related question, please click the "Ask a related question" button in the top right corner. The newly created question will be automatically linked to this question.

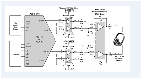
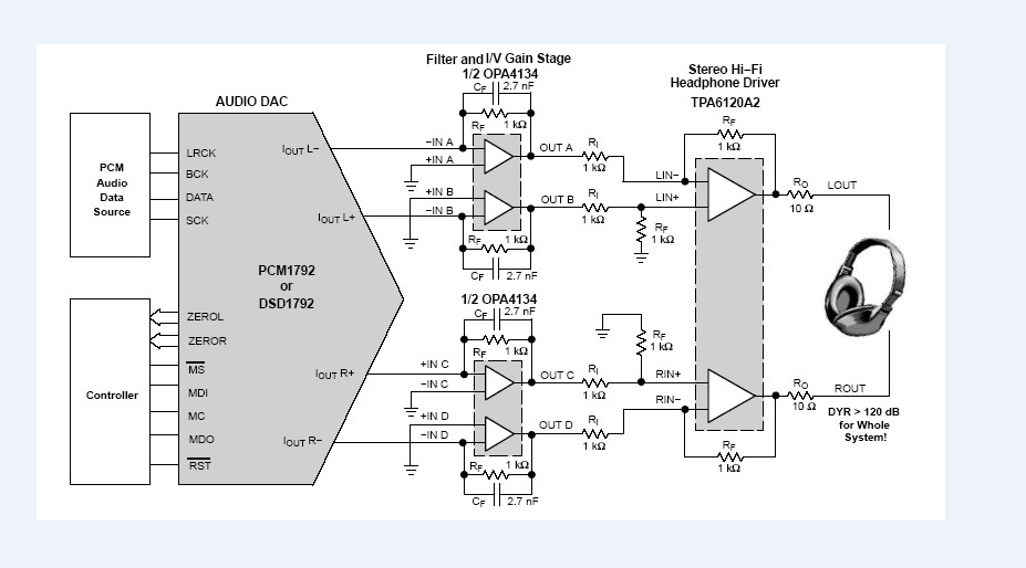
【原创】TPA6120A2的耳放制作

Other Parts Discussed in Thread: TPA6120A2

TI出的高保真耳放芯片TPA6120A2的耳放