请问:为什么我的实验板在没任何输入的情况下,耳机里总能听到很大的嗡嗡声?无论采用DSP模式外接TMS320VC5509A,还是采用I2S模式直接将Dout与Din连接都有很大的嗡嗡声。
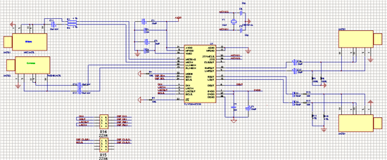
下面是我的电路(附件所示为Dout与Din直连的情况)和AIC23的配置:
number addr val
0 0x00 0x17
1 0x02 0x17
2 0x04 0xFF
3 0x06 0xFF
4 0x08 0x10
5 0x0a 0x05
6 0x0c 0x00
7 0x0e 0x52
8 0x10 0x23
9 0x12 0x01
10 0x1e 0x00
