This thread has been locked.

If you have a related question, please click the "Ask a related question" button in the top right corner. The newly created question will be automatically linked to this question.

关于TPA2012D2音频功放(D类)开关频率损坏喇叭的问题

Other Parts Discussed in Thread: TPA2012D2

您好:

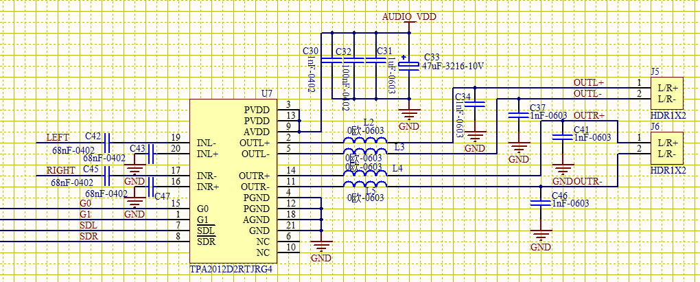
我选用TPA2012D2音频功放(D类)来驱动双声道的手机喇叭(8欧),D类音频功放的数据手册上说输出可以采用免滤波,因此音频功放的输出我直接用0欧电阻,并联电容为1nF。现在的问题是喇叭运行一段时间后会出现损坏的现象,之前怀疑是输出功率超过了喇叭的额定功率,后面降低了音频功放的输出功率,还是会出现喇叭损坏的问题,是否有可能是D类音频功放的开关频率造成喇叭的损坏,若是这个问题,有无解决的办法,比如在音频功放的输出采用LC的滤波方式,请帮忙解答,很着急,谢谢!附件为音频功放的原理图。

 

  • 这主要还是喇叭与功放不配的问题。

    D类功放输出未滤波时,是高频方波群,有很高的电压变化率。如果喇叭漆包线质量不够好,在接功放端的漆包线因高电容耦合电流而失效。

    因此;亲,要么换高品质的喇叭,要么在功放输出端串个10uH左右的电感。

  • 你好:

    很少听到说有因为高频开关频率造成喇叭的损坏。

    我建议在0欧电阻改成磁珠,对地的电容改成PF级的,对地的电容不能太大,若太大,阻抗就小,容易使输出对地短路。