This thread has been locked.

If you have a related question, please click the "Ask a related question" button in the top right corner. The newly created question will be automatically linked to this question.

tlv320aic3007音频芯片无法录音问题?

Other Parts Discussed in Thread: TLV320AIC3007

大家好:

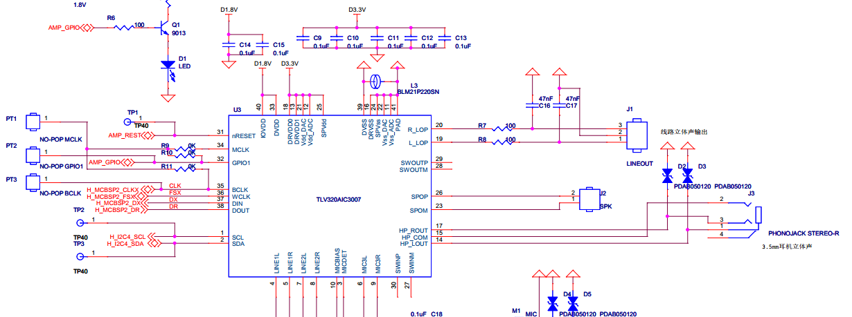
        我采用的是tlv320aic3007音频芯片,omap4460的处理器,现在已经调通了播放,音质也很好,但是在调试录音的时候发现无法录音,我想请教有么有关于录音的寄存器配置,我参考一下,可以从LINE1L/LINE1R或者MIC3R/MIC3L输入都可以,或者在配置寄存器需要注意些什么?非常感谢!

  • 你好

    MIC3R/L的录音配置,请参考如下配置:

    w 30 11 0F
    w 30 12 F0
    w 30 16 7C
    w 30 13 7C
    w 30 0F 00
    w 30 10 00
    w 30 19 80

    主要需要注意的是时钟,I2S数据格式,MIC录音的路径选择,PGA unmute等,MICBIAS的设置及连接。时钟和I2S数据格式你的playback调通了,应该没有问题了。请检查原理图,并匹配响应代码。

     

  • 你好:

         感谢你的回复,我想问一下w 30 11 0F是指 第11个寄存器值写为0f么?那么w 30 0F 00是什么意思?谢谢

  • 你好:

    11是指十六进制,也就是register 17,写0F。

  • 你好,

           感谢你的回复,请在帮我看一下PCB图,硬件工程师设计的时候没有用MCLK,直接使用BCLK,我们现在输入的是BCLK=12.288M;WCLK是我们的帧同步信号,为44.1k。在示波器上检测到的和设置是相符的。播放没有问题。但是录音时候在DOUT上检测到有信号产生,但是wav文件没有数据。这是什么原因?求指教;附件中是我们的PCB图;

  • 我的帖子,没人回复了,o(︶︿︶)o 唉!看来只有自己努力了,最后在大量的调试实验后解决了;我不知道大家有么有遇到过tlv320aic3x系列搭载omap4460的处理器上可以播放但是无法录音的问题,最开始是以为寄存器配置有误,其实并不是这样,是时钟的问题;做了很多实验,因为我们硬件设计是4根线,或许6线没有遇到这样的问题;4线导致时钟和帧同步传输和接收均使用同一根线,在加上mcbsp2模块的时钟产生有DLB和ALB之分,故而其实时钟出错,导致录音时候根本就没有时钟传进来(有时钟,示波器上可抓取到,但不提供给msbsp2的接收模块),我当时用示波器量是有数据的,但其实fifo中根本没有数据;也就不会触发DMA传输,怎么能录音呢!我自己结贴。希望对大家有所帮助!!!

  • 你好:

    很抱歉,我们遗漏了你的问题。感谢你的分享。