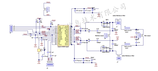
供电电压是15V,输入信号从INP输入 。上电过后,输出没有波形,之前焊好以后可以输出接上喇叭音质还可以,打算用示波器打下输出波形,然后瞬间就没有声音了,检查后感觉有个电阻有些异常,更换之后还是没有输出。 请问TI专家们,这是不是由于输出短路造成的?如果是该怎么解决啊?
This thread has been locked.
If you have a related question, please click the "Ask a related question" button in the top right corner. The newly created question will be automatically linked to this question.
供电电压是15V,输入信号从INP输入 。上电过后,输出没有波形,之前焊好以后可以输出接上喇叭音质还可以,打算用示波器打下输出波形,然后瞬间就没有声音了,检查后感觉有个电阻有些异常,更换之后还是没有输出。 请问TI专家们,这是不是由于输出短路造成的?如果是该怎么解决啊?