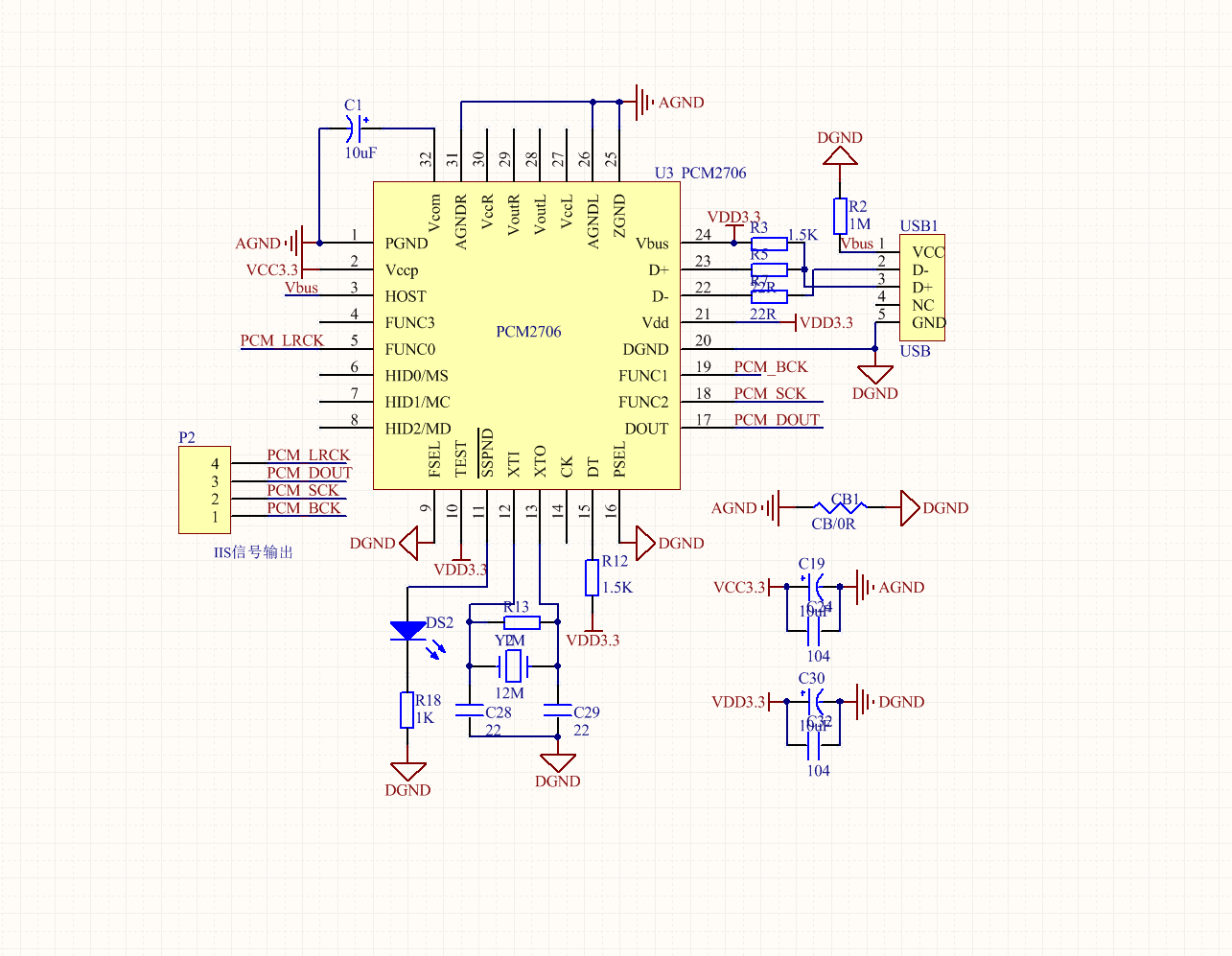
使用PCM2706做USB接收,输出IIS信号给DAC解码器。,按照官方PDF连接线路,焊接,现在现象时插上电脑不识别,测量供电正常,但晶振不起振
This thread has been locked.
If you have a related question, please click the "Ask a related question" button in the top right corner. The newly created question will be automatically linked to this question.
使用PCM2706做USB接收,输出IIS信号给DAC解码器。,按照官方PDF连接线路,焊接,现在现象时插上电脑不识别,测量供电正常,但晶振不起振
你好:
晶振没有起振的话,USB也会找不到。
晶振没有起振,多半是由于电路有问题。PCM2706有bus-power和self-power两种模式,初步可能,你是用self-power模式。
但是这个模式下面,D+不需要上拉。
你再对应datasheet的page 30,figure34检查一下吧。
我用的是self-power模式,去掉D+上拉电阻还是识别不了,测量VDD为3.27V,Vbus为5.15V,Vcom为0.04mV,晶振引脚测不到波形,两个引脚一个为3.27V一个接近0V
晶振不起振很有可能和连接的匹配电容C8和C9的取值有关,看下晶振的Spec,负载电容的值Cl的值为多大?从而确定C8和C9的值的大小。
应该是2706烧掉了,最近我也做了一些2706的,发现这芯片很容易烧掉,可能是冬天原因,换一个2706就好了