This thread has been locked.

If you have a related question, please click the "Ask a related question" button in the top right corner. The newly created question will be automatically linked to this question.

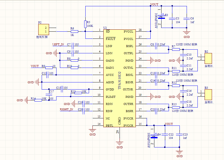
TPA3110D2上电瞬间有输出,大概1s后没有声音输出,测量fault输出低,但是也没有短路和过载情况,请问什么原因

Other Parts Discussed in Thread: TPS61175

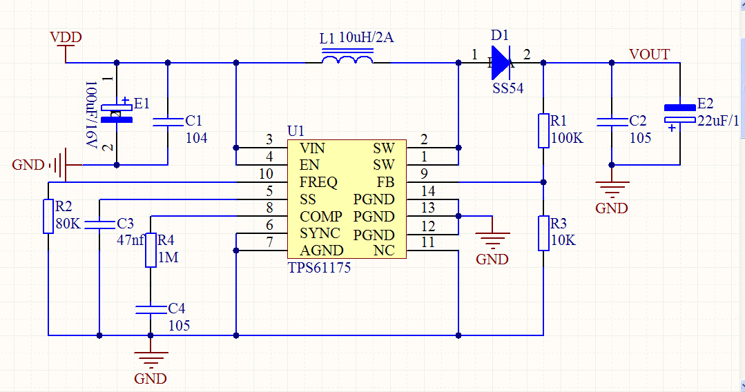
  • 电路设计采用的是图片上这种,磁珠选用的是电感,新手请教,多谢

  • 亲;你的供电电压多少?是如何供电的?的的实际电路是啥样的?是否用PCB做的?

  • 供电电压是用TPS61175升压15V(中间直接用直流电源15V也试过),是打样的PCB,采样的电路原理是上面贴出来的方案,只是输出用的磁珠没有现成的,用

    10uh电感代替,不知道是这个原因不?

    10uh10uh

  • 你的,我的供电电压是15V左右,是用TPS61175将5V电源升压至15V,我也试过用直流电源15V给功放供电,测试结果是如果用直流电源或者5V电源缓慢升高电压,功放有输出的时间会稍微长一些,大概十几秒,如果直接就是15V或者5V升压,几秒钟输出就没了,喇叭是4欧姆5W的,输出采用磁珠时会有输出但是声音很小也很杂,采用电感时声音正常,就是几秒钟就没了输出 这是升压,  上次没弄好,就一直没弄做其他事了,麻烦各位前辈给看看,本人之前没做过功放,所有东西都是按照资料上提供的电路做的,看看怎么回事,谢谢