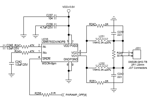
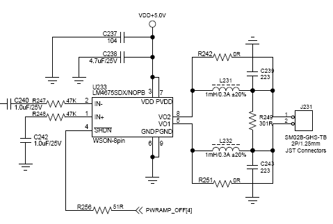
用LM4675D类功放时,第一次一个焊上后有输入但是就是没有输出,外部电路未发现异常,后来将板上芯片更换后,可以使用,但用了不久,芯片便又没有输出,发现芯片并未发热.怎么回事?谢谢
This thread has been locked.
If you have a related question, please click the "Ask a related question" button in the top right corner. The newly created question will be automatically linked to this question.