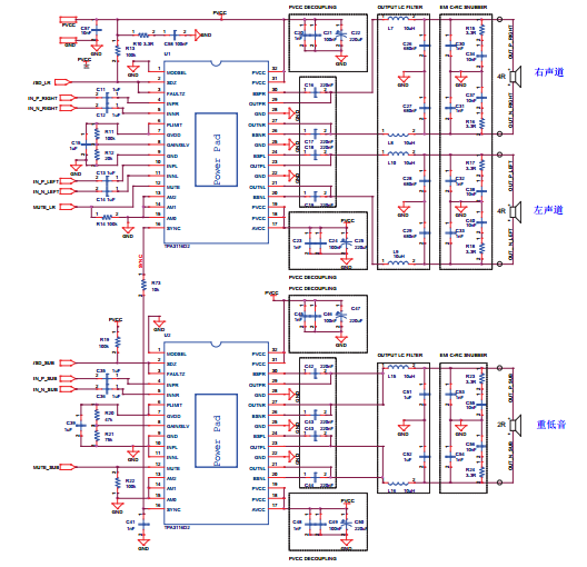
按照datasheet的解法实现2.1声道,一片做左右声道,另一片做重低音,如下图:
本人没做过音频方面的东西,对2.1不是很了解,现在有如下几个问题:
1、2.1中的左右声道,是否需要在前级把低频部分滤除掉?如果需要,此高通滤波器截止频率选择多少比较好?运放的选择有什么要求?
2、提取音频中的低音部分是否只需要一个低通滤波器即可?有什么需要注意的吗?
This thread has been locked.
If you have a related question, please click the "Ask a related question" button in the top right corner. The newly created question will be automatically linked to this question.
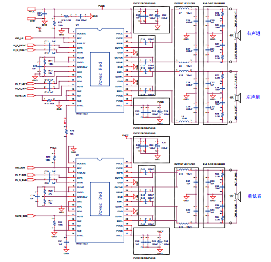
按照datasheet的解法实现2.1声道,一片做左右声道,另一片做重低音,如下图:
本人没做过音频方面的东西,对2.1不是很了解,现在有如下几个问题:
1、2.1中的左右声道,是否需要在前级把低频部分滤除掉?如果需要,此高通滤波器截止频率选择多少比较好?运放的选择有什么要求?
2、提取音频中的低音部分是否只需要一个低通滤波器即可?有什么需要注意的吗?