This thread has been locked.

If you have a related question, please click the "Ask a related question" button in the top right corner. The newly created question will be automatically linked to this question.

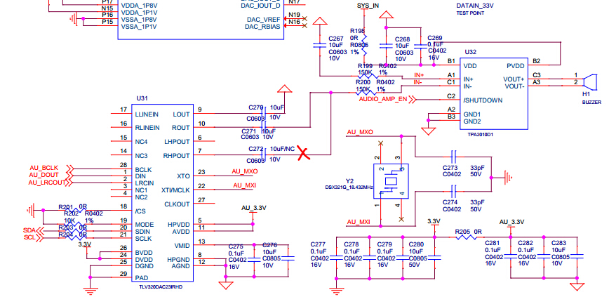
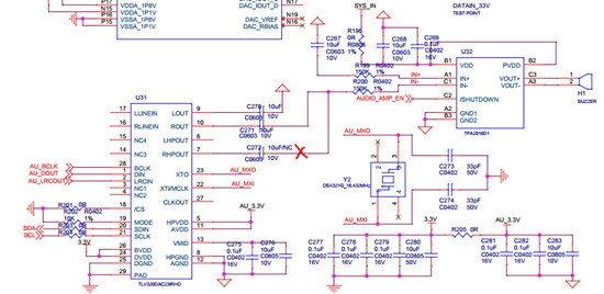
TLV320DAC23加TPA2010D1输出到扬声器破音



这是我的原理图,尝试了很多种扬声器,某宝上买的手机扬声器,只有一种可以正常播放音频,其余全部破音,音质很差,请问是怎么回事