我在使用tlv320aic3106进行录音时,录得的声音较小,于是设置了这两个增益寄存器。
结果发现录的音出现了截止问题,当音量达到一定量时被截止,如下图我使用声音分析软件的截图。
还有一个明显的问题是录得的声音向上偏移。
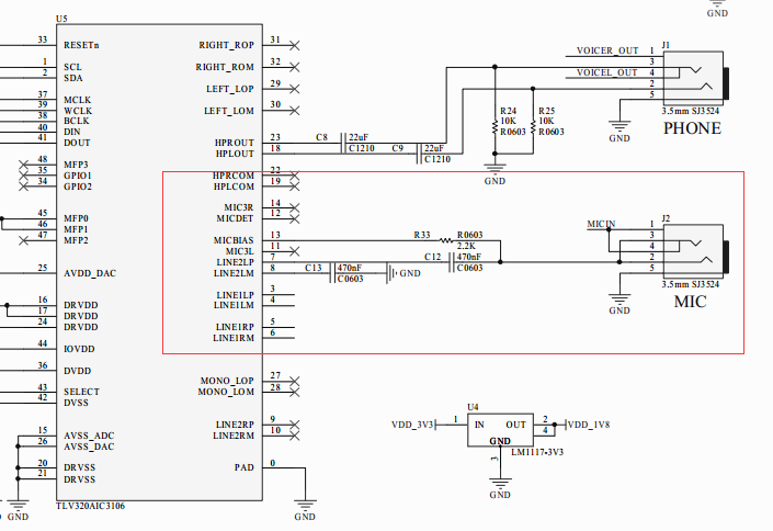
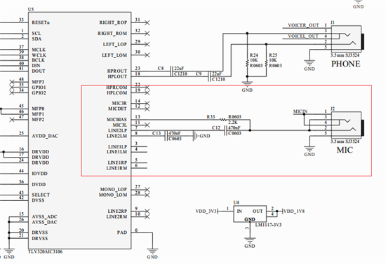
下面是音频芯片的连接图。
请问,1.被截止是什么原因?2.向上偏移是什么原因?该怎么处理?谢谢!
This thread has been locked.
If you have a related question, please click the "Ask a related question" button in the top right corner. The newly created question will be automatically linked to this question.
我在使用tlv320aic3106进行录音时,录得的声音较小,于是设置了这两个增益寄存器。
结果发现录的音出现了截止问题,当音量达到一定量时被截止,如下图我使用声音分析软件的截图。
还有一个明显的问题是录得的声音向上偏移。
下面是音频芯片的连接图。
请问,1.被截止是什么原因?2.向上偏移是什么原因?该怎么处理?谢谢!