This thread has been locked.
If you have a related question, please click the "Ask a related question" button in the top right corner. The newly created question will be automatically linked to this question.
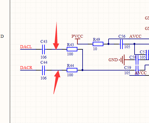
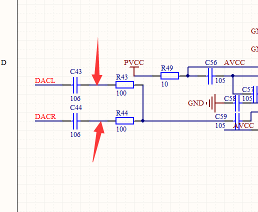
本人用的是单端输入,PBTL输出模式,电路如上图,红色箭头位置,用耳机可以听到声音
这个接法,存在信号相减的情况, 如果完全差分的信号输入,那么没有信号输出属于正常情况
先测一下各脚的电压是否正常,PWM信号是否正常。
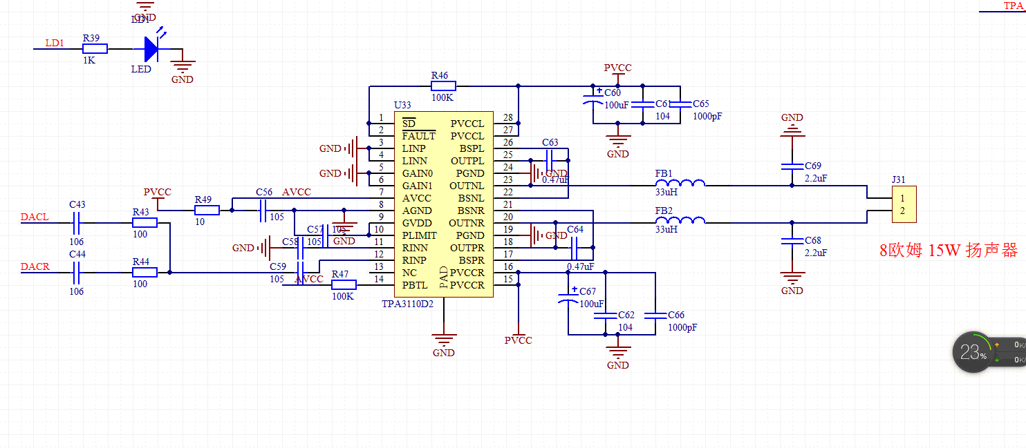
你好,问题找到了,我把C68/C69这两个电容去了就正常了,不知道是不是这个问题~~
去掉C68 C69这两个电容就好了,不知道是不是你所说的原因~~
你好,我咨询一下,datesheet又说单端输出可以达到30W,电路需要做改动吗?