This thread has been locked.

If you have a related question, please click the "Ask a related question" button in the top right corner. The newly created question will be automatically linked to this question.

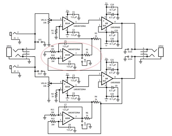
LME49600应用疑问

Other Parts Discussed in Thread: LME49600

各位好!

            请教大家一个问题,关于LME49600应用,我打算使用LME49600做一个耳机功放,在规格书中看到如下应用图,有一部分不理解,能否帮忙解答一下疑问。关于下图中红色圈部分运放的作用是什么?是否可以不用?