This thread has been locked.

If you have a related question, please click the "Ask a related question" button in the top right corner. The newly created question will be automatically linked to this question.

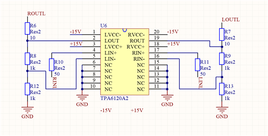
TPA6120A2静态输出有13v直流



电路是手册上的2倍放大

供电是7815和7915

吧输入信号对地接1k电阻电压会降到160mv

输入信号后输出的直流消失