Part Number: LMK00308
Other Parts Discussed in Thread: OPA695
您好,
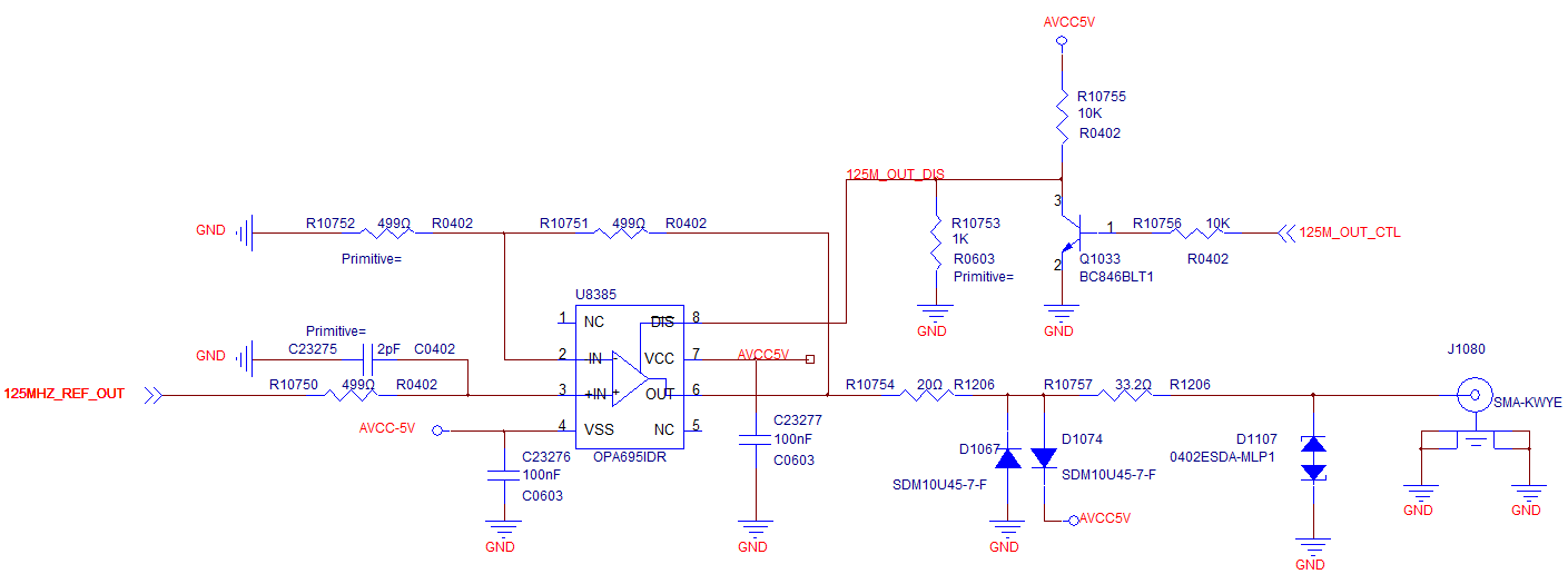
我使用LMK00308的REFOUT输出,接到一个OPA695,该OPA695仅作为跟随器用于增强驱动能力,在同时关闭LMK00308的REFOUT_EN和OPA695的DIS两个使能引脚后,使用示波器的1MΩ档位测试发现接口处存在一个接近2V的直流电压,且在切换到50Ω档位后该直流电压消失,请问该直流电压是从哪里引入的?
以下是我的原理图。


This thread has been locked.
If you have a related question, please click the "Ask a related question" button in the top right corner. The newly created question will be automatically linked to this question.
禁用 REFout_EN 会使 REFout 引脚变为高阻(Hi-Z)。OPA695 中存在一个很小的输入偏置电流,这可以解释为什么在示波器上使用高阻抗终端时会看到 2V 的偏移。如果您想在禁用时看到 REFout 输出电平为 GND,将其通过 1kΩ 电阻接地就足够了。
您好,看起来像是OPA695的问题。我尝试断开LMK00308和OPA695,在输出端口仍测到直流偏置;后我又尝试拆下OPA695,输出端口的直流偏置消失;后续我更换了一片OPA695,在输出端口测得直流偏置仅约10mV,该直流偏置应该才是偏置电流在1MΩ阻抗上的表现?
那是正确的——通过1兆欧阻抗时,微小的偏置电流会产生可观的直流偏移。