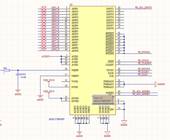
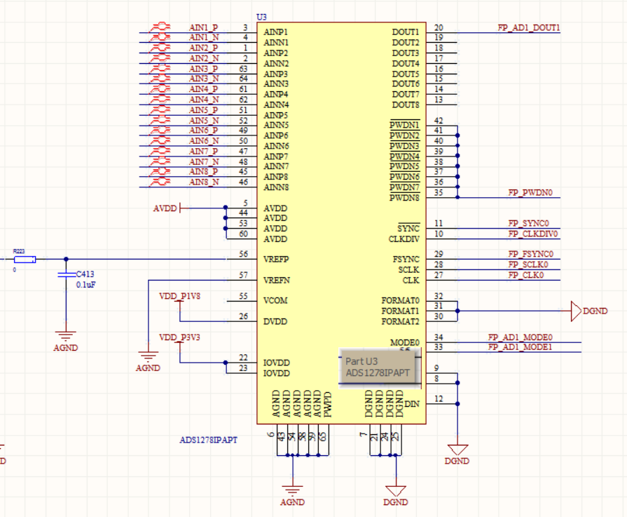
我使用的8通道1278,经常会有随机的一个通道损坏,损坏的通道输出为参考电压饱和值,其他通道正常。用万用表测量通道输入电阻等都是一样的。请问可能是什么原因造成的!参考电压是3V.
This thread has been locked.
If you have a related question, please click the "Ask a related question" button in the top right corner. The newly created question will be automatically linked to this question.