This thread has been locked.

If you have a related question, please click the "Ask a related question" button in the top right corner. The newly created question will be automatically linked to this question.

ADS1220设置好后测试结果有问题

Other Parts Discussed in Thread: ADS1220

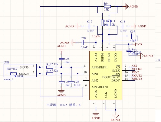
如上图所示,对照手册上典型应用,配置相应设置:gain:8;AINP为AIN1,AINN为AIN0;电流源为IDAC1,100uA,AIN3输出;参考电压设置为外部REFP0和REFN0;

配置设置:用0x43写入配置:0x43, 0x66, 0xAC, 0x43, 0x80(后面四组为配置),用0x23指令读回:0x9F, 0x66, 0xAC, 0x43, 0x80,配置正常配置

现在室温下测试PT1000的引脚5,6间电压U56=-280mV,参考电压U98=1.7V, R15间压降780mV,请问这是什么原因?

REFP0与REFN0接反会损坏芯片么?