依据手册手册上典型应用,将REFP1和REFN1作为基准电压,依据下图搭建电路,参考电压设置为模拟电源3,3V,设置好参考电压以后,电阻桥输出大概0.145v(在电阻桥上加载3.3V电源,输出实际应该为0.8mV),但是AIN1和AIN2引脚压差到了2.045V请问这是何原因?
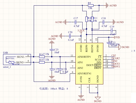
采样温度时如图:设置REFP0及REFN0为参考电压输入,电流输出设置为100uA,参考电压大概应该为1.5V左右,但是每次参考电压都不稳定,REFP0及REFN0间压差达到2.6V,这是什么原因?
请问有什么方法可以判断ADS1220芯片的好坏?