This thread has been locked.

If you have a related question, please click the "Ask a related question" button in the top right corner. The newly created question will be automatically linked to this question.

ADS1120应用于电阻桥问题

Other Parts Discussed in Thread: ADS1120

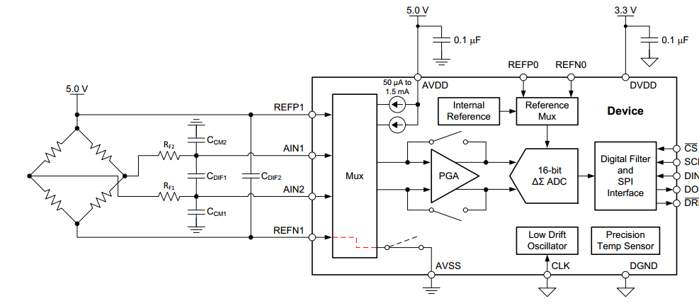
ADS1120+电阻桥的参考设计中,电阻桥的输入电源(5.0V)同时作为参考电源(接REFP1)使用,如下图:

      那么,是否可以直接移除5.0V电源,而REFP1到REFN1作为电流源来驱动电阻桥,只要选择合适的电流是的电阻桥的输出满足ADS1120的Vcm要求即可?

      这种方案与参考设计中的方案相比,有什么劣势?