This thread has been locked.

If you have a related question, please click the "Ask a related question" button in the top right corner. The newly created question will be automatically linked to this question.

DAC8760满刻度输出异常请教



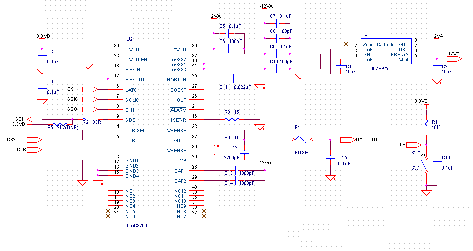
如下电路图,
目前参考电压设定是0V~5V,
遇到的问题是CODE输出设定为满刻度电压5V,
但实际的电压输出只有约3.03V,
等于3.03V~5V间的CODE值没有变化,
不知道有没有前辈也曾遇过这样子的问题,
还请给我一点建议,谢谢!!