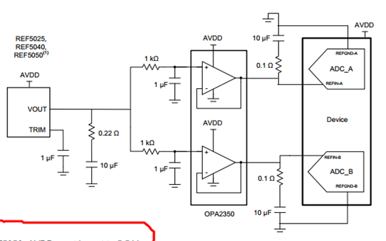
ADS##53的参考设计中提到,如果使用外部电压基准,可使用基准源REF50##系列,配合OPA2350驱动。OPA2350的优势是输出阻抗低,低噪声,稳定时间短,可以驱动大电容。但是其7毫安的静态电流超过了AD本身,如果想降低系统功耗,有没有一款运放来替代这里的OPA2350,同时满足低功耗,低输出阻抗,低噪声,可以驱动大电容?
This thread has been locked.
If you have a related question, please click the "Ask a related question" button in the top right corner. The newly created question will be automatically linked to this question.
你应该细化出具体的参数, 多低功耗,多低输出阻抗,多低噪声的具体数值, 然后到官网去找一找最合适的选择
http://www.ti.com.cn/lsds/ti_zh/amplifiers/amplifiers-overview.page
你讲的这些可以明确地在搜索条件中筛选,比如OPA2350噪声100Hz-400KHz:4uVrms,输出阻抗在1KHz以内小于0.001欧,静态电流最大7mA等等。
我不清楚的是何种运放可以驱动10uF的电容,同时功耗小一些(1mA左右可以接受),这个条件无法明确的在手册中查找。换言之,适合驱动ADS##53系列AD且静态电流小。