你们好!
我做了一个电路模块,采用DAC9881进行数模转换,但mcu发出的数据后DAC输出一直未改变,依然是复位值。昨天看了好久手册和时序,一直没找到问题,特地来请教一下大家。
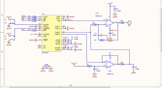
下图是部分的电路图。时序图中,黄色是SCLK,蓝色是SDI,紫色是CS。RST引脚一直置高。
This thread has been locked.
If you have a related question, please click the "Ask a related question" button in the top right corner. The newly created question will be automatically linked to this question.
你们好!
我做了一个电路模块,采用DAC9881进行数模转换,但mcu发出的数据后DAC输出一直未改变,依然是复位值。昨天看了好久手册和时序,一直没找到问题,特地来请教一下大家。
下图是部分的电路图。时序图中,黄色是SCLK,蓝色是SDI,紫色是CS。RST引脚一直置高。
已经解决上面的问题了,是在PCB上面引脚标号出错,导致接线错误。更改接线后电压能跟随输入CODE而变化。
但发现了个新问题,与社区里面的一个帖子很相似,当输入数据为00000H时,根据手册应是0V,但实际测得有10mV的误差,情况与社区里一位工程师很相似http://www.deyisupport.com/question_answer/analog/data_converters/f/58/t/114504.aspx。