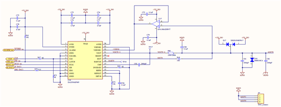
参考官方《用于可编程逻辑控制器(PLC) 的16 位模拟混合输入和输出模块》方案做的一块板子,原理图只是做了非常小的改动,但是测试时发现只要DAC8760接OPA188A后板子工作不正常,整个供电电压被瞬间拉低,TVS管被烧毁!
This thread has been locked.
If you have a related question, please click the "Ask a related question" button in the top right corner. The newly created question will be automatically linked to this question.
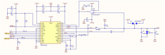
参考官方《用于可编程逻辑控制器(PLC) 的16 位模拟混合输入和输出模块》方案做的一块板子,原理图只是做了非常小的改动,但是测试时发现只要DAC8760接OPA188A后板子工作不正常,整个供电电压被瞬间拉低,TVS管被烧毁!