This thread has been locked.

If you have a related question, please click the "Ask a related question" button in the top right corner. The newly created question will be automatically linked to this question.

AFE4400的电路问题

Other Parts Discussed in Thread: AFE4400

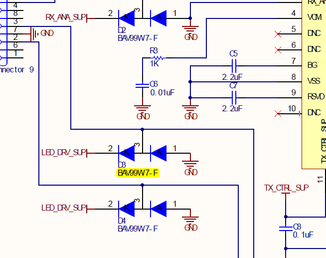
请问AFE4400评估板里面的BAV99W-7-F(D1、D2、D3、D4)是不是可以去掉?这些二极管的作用是什么