This thread has been locked.

If you have a related question, please click the "Ask a related question" button in the top right corner. The newly created question will be automatically linked to this question.

请帮忙看看ads131e08的奇怪问题

Other Parts Discussed in Thread: ADS131E08

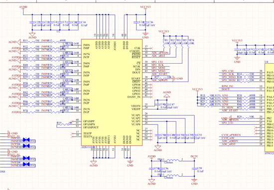
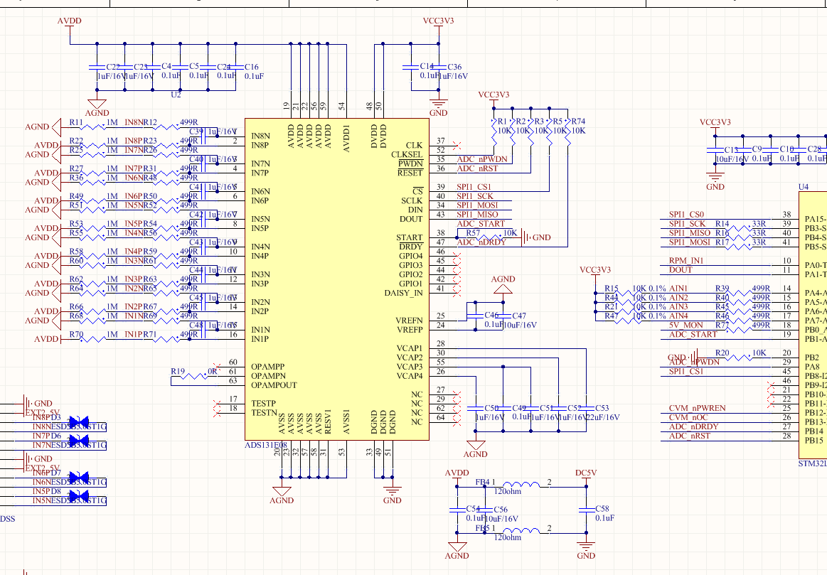
大家好,我用单片机控制一个ads131e08采集电压数据,开始是正确能正确读取到,但如果用万用表量一量电路板上的差分输入通道电压,则出现了芯片不能通信了(不是每次出现这种情况,但也出现了很多次了),此时用万用表测量出的PWDN脚、CS脚、RESET脚都只有一点几伏电压(正常时应该3.3V电压)。出现这种情况后,必须把与ads131芯片这三个脚相连的单片机的引脚设置成开漏模式(一开始是推挽模式),并且复位ads131芯片才能正常通信,请问这是什么原因?

电路图如下: