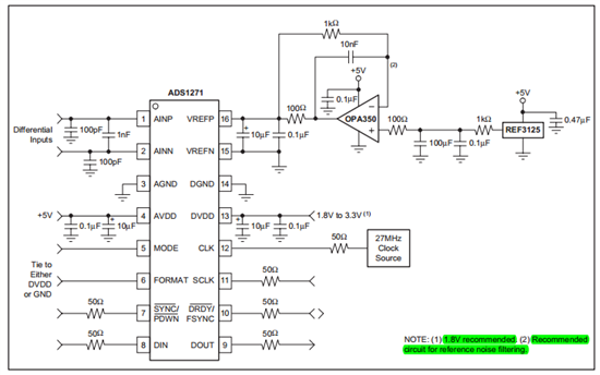
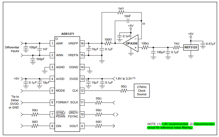
ADS1271的DVDD选取1.8V,根据数据手册模拟端输入电压最大值是2.65V。
如果ADS1271芯片的DVDD采用3.3V,模拟端输入电压的最大值是多少,是否能达到3V?
This thread has been locked.
If you have a related question, please click the "Ask a related question" button in the top right corner. The newly created question will be automatically linked to this question.
模拟电压AVDD的范围为4.75V~5.25V,典型值为5V。
DVDD的范围为1.65V~3.6V.
你好,数据手册上的模拟输入电压典型值是Vref 是在AVDD为5V,DVDD为1.8V的条件下得到的,是2.65V。我想问在DVDD为3V时,Vref的最大值是多少呢?能达到3V吗?
Vref=VREFP – VREFN,当Vrefn最小时,差值Vref最大。
而VREFP(max)=AVDD − 0.5V; VREFN(min)=VREFP − 2.0.把二者带入Vref公式得到:
Vref=(AVDD − 0.5V)-(AGND − 0.1)=AVDD-AGND-0.4V.
因此,Vref的最大值还是跟AVDD有关。
不好意思,纠正一下, VREFN(min)=AGND − 0.1。
VREFN(max)=VREFP − 2.0
所以如果需要Vref的最小值,把Vrefn的最大值代入公式,得到Vref的最小值为2V。