This thread has been locked.

If you have a related question, please click the "Ask a related question" button in the top right corner. The newly created question will be automatically linked to this question.

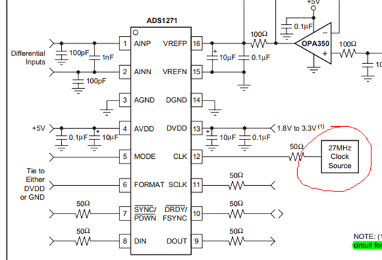
ADS1271的SCLK和CLK关系



数据手册上指明:fsclk/fclk  = 1, 1/2, 1/4, 1/8. 为什么要选取这些比例呢?

给CLK提供的时钟源为什么是27M?