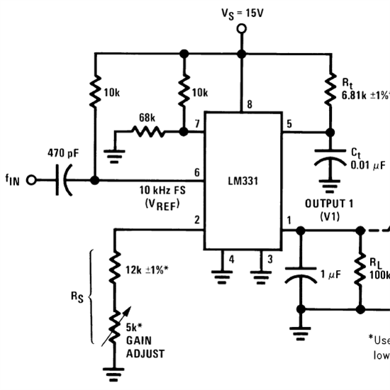
想作一个模拟的变送器,大致思想是输入信号0-100HZ,经过lm331频率转电压出来一个电压信号,可是现在的情况是输入信号在50HZ以下出来的电压就不稳定。求解。是不是这个芯片采集低频效果本来就不好?如果可以解决要怎么做,谢谢
This thread has been locked.
If you have a related question, please click the "Ask a related question" button in the top right corner. The newly created question will be automatically linked to this question.
想作一个模拟的变送器,大致思想是输入信号0-100HZ,经过lm331频率转电压出来一个电压信号,可是现在的情况是输入信号在50HZ以下出来的电压就不稳定。求解。是不是这个芯片采集低频效果本来就不好?如果可以解决要怎么做,谢谢
这颗芯片没有提供噪声的信息,可能是50Hz以下时1/f噪声比较大。你试试看把输入信号的幅度加大,看看输出会不会相对好一点。
我输入信号是幅度已经是24VDC
结果还是一样。。是不是这个芯片采集低频效果本来就不好?