This thread has been locked.

If you have a related question, please click the "Ask a related question" button in the top right corner. The newly created question will be automatically linked to this question.

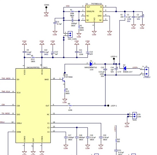
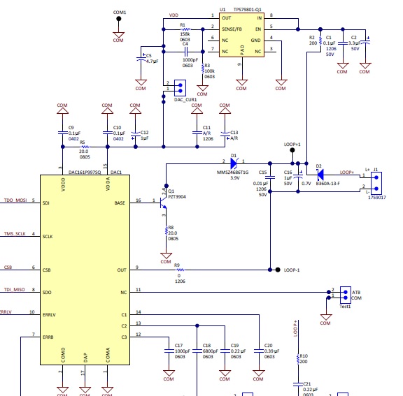
DAC161S997应用问题

有没有用过这个芯片的啊,硬件设计没有发现其他问题,上电后,三极管为何处于饱和状态啊,完全不对,求教各位