This thread has been locked.
If you have a related question, please click the "Ask a related question" button in the top right corner. The newly created question will be automatically linked to this question.
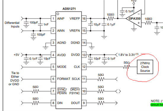
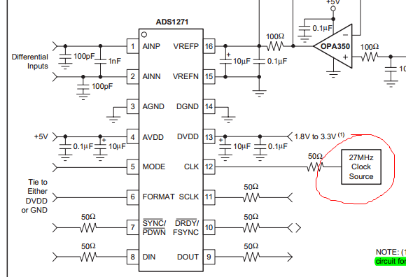
对于这里的应用来说,用49.9没有问题,甚至47也没有问题,因为这只是数字信号做阻抗匹配使用的,如果要真正的设计这个电阻值,需要看实际的PCB,然后做调试。