Other Parts Discussed in Thread: ADS1292R
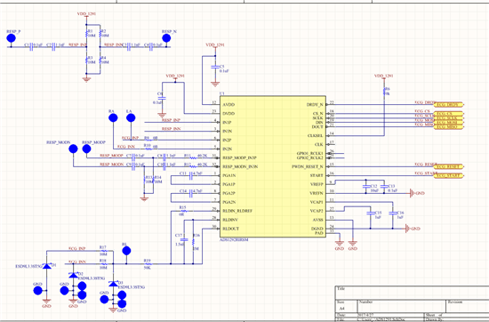
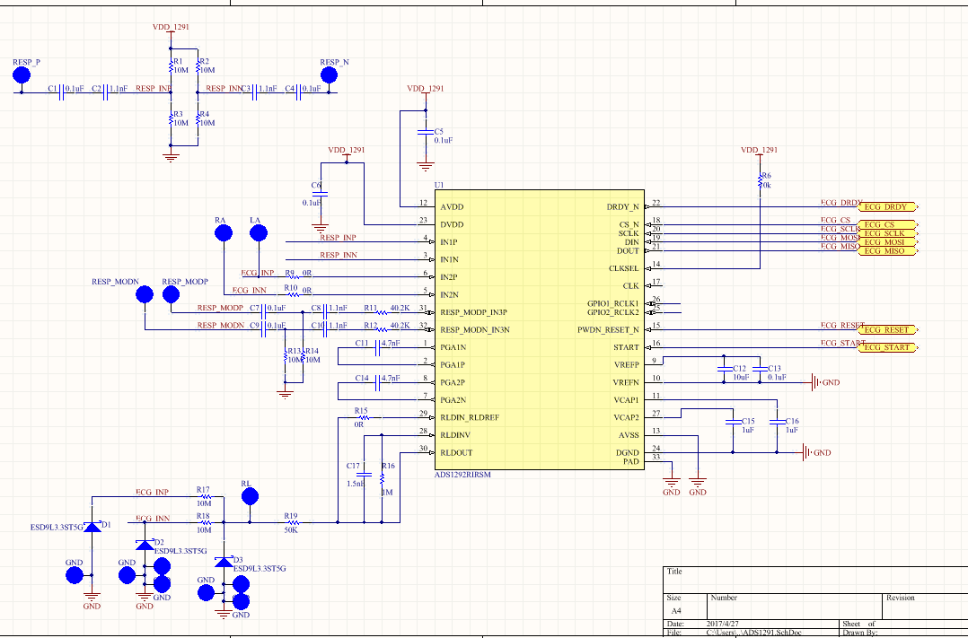
我查了ADS1292R手册和多个参考资料和demo板电路图,都是2线测量胸阻抗,我看原理4线抗干扰比较好。我在你们电路基础上改了电路,能帮着看一下电路那些地方需要改一下,或者参数需要改一下。
This thread has been locked.
If you have a related question, please click the "Ask a related question" button in the top right corner. The newly created question will be automatically linked to this question.
Other Parts Discussed in Thread: ADS1292R
我查了ADS1292R手册和多个参考资料和demo板电路图,都是2线测量胸阻抗,我看原理4线抗干扰比较好。我在你们电路基础上改了电路,能帮着看一下电路那些地方需要改一下,或者参数需要改一下。