Other Parts Discussed in Thread: SN74LVC1T45
请教,现在使用SN74LVC1T45遇到如下问题,请帮忙分析,谢谢:
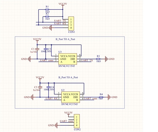
我使用SN74LVC1T45做串口的双路转一路控制,如下图,CON1是串口,CON2是转出来的单路信号;
通过电脑的串口在TX链路发送一个信号时(TX—>U3—>UART_CONNàU2àRX),在RX链路上是能够把发送的信号收回来的;
我通过另一块板子,接口芯片是CD4052,发送一个信号给UART_CONN,设计意图是U2通(B 到 A),U3不通;
当不连接下图的电路时,CD4052是正确送出信号的(5V,TTL电平),当连接上下图的电路时,信号就一直是高电平(CD4052输出上拉),你电平拉不来。
请帮忙分析问题原因?CD4052输出驱动不了SN74LVC1T45 ?
