This thread has been locked.

If you have a related question, please click the "Ask a related question" button in the top right corner. The newly created question will be automatically linked to this question.

多路ADS1271异步采集互相干扰

Other Parts Discussed in Thread: ADS1271, ADS1274

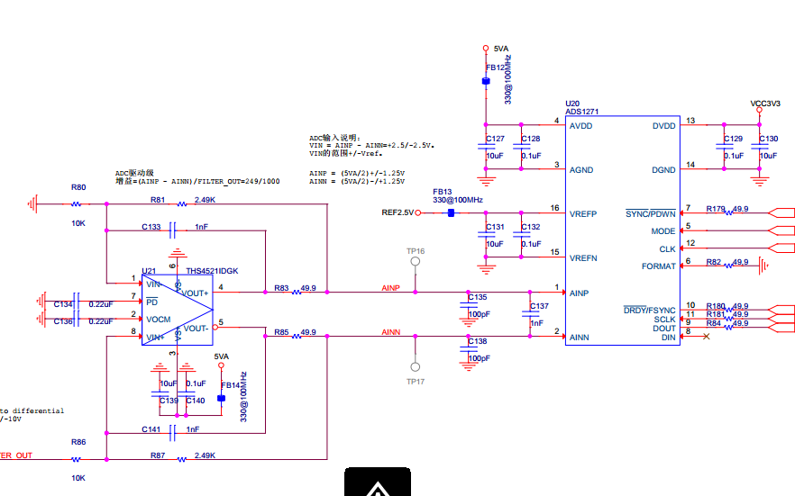
一个STM32控制4路ADS1271采集,每一路之间不同步,而且不是连续采集,发现如果一路采集时,另一路ADC启动或者结束采集,都会对这一路上产生干扰。

4路共用一个参考电压源和一个模拟5V,图中所有的磁珠现在都是0欧姆

我们做实验怀疑是,ADC的启动和停止会造成模拟5V负载的变化导致输出的5V变化,有没有什么好的解决办法吗?