hi,
我们有一个项目使用到ads1192来采集心电数据,系统上电后能正常的读写寄存器,在连续读数据过程中,IC也能连续往外吐数据,但当用手去触碰电极时,IC停止向外吐数据,请帮忙看下这是什么问题?
寄存器配置如下:
//Device ID read Ony
0x00,
//CONFIG1
0x00,
//CONFIG2
0xEB,
//LOFF
0xF0,
//CH1SET (PGA gain = 6)
0x05,
//CH2SET (PGA gain = 6)
0x00,
//RLD_SENS (default)
0x2C,
//LOFF_SENS (default)
0x0F,
//LOFF_STAT
0x00,
//RESP1
0x02,
//RESP2
0x02,
//GPIO
0x0C
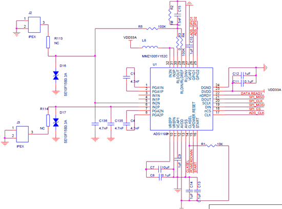
IC部分原理图如下:
