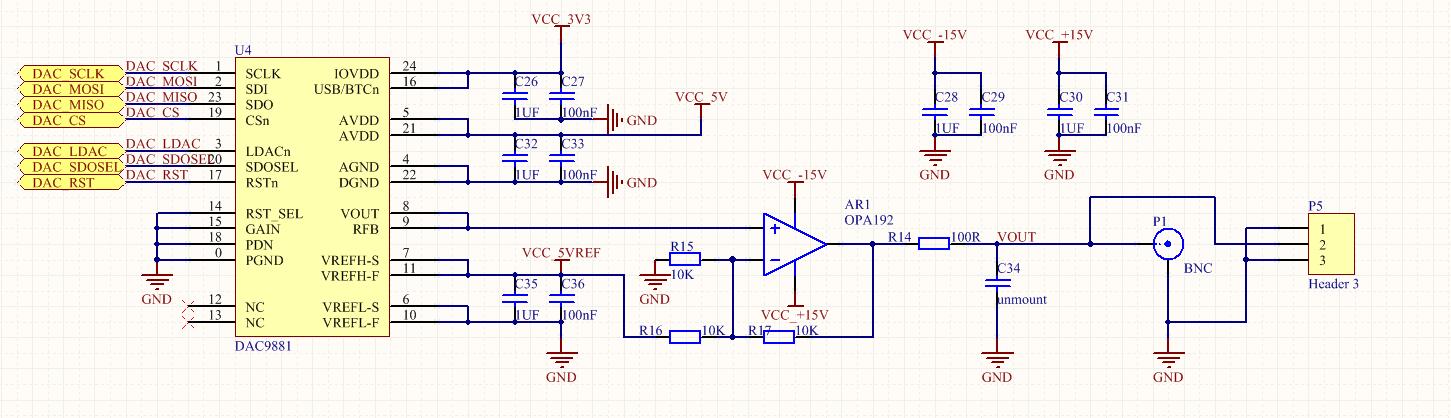
这是我的电路图,我设计的是从-10V~+10V输出,可是调试的时候发现输出是从-5V~+10V,软件的参数调整范围也是这个范围,我是根据原理图里面这部分进行参考设计的,不知到这是什么原因,附上数据手册及程序截图
软件分别输出:-5V,-1.25V,2.5V,6.25V,10V
This thread has been locked.
If you have a related question, please click the "Ask a related question" button in the top right corner. The newly created question will be automatically linked to this question.
这是我的电路图,我设计的是从-10V~+10V输出,可是调试的时候发现输出是从-5V~+10V,软件的参数调整范围也是这个范围,我是根据原理图里面这部分进行参考设计的,不知到这是什么原因,附上数据手册及程序截图
软件分别输出:-5V,-1.25V,2.5V,6.25V,10V