This thread has been locked.

If you have a related question, please click the "Ask a related question" button in the top right corner. The newly created question will be automatically linked to this question.

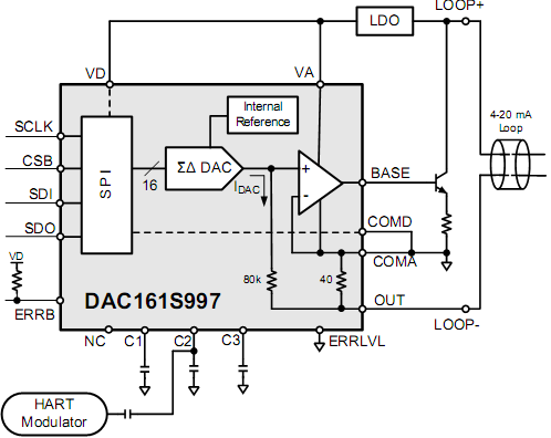
请教DAC161S997这款芯片的使用方法

Ti工程师,各位大神,

    小弟有一个项目需要2路4-20mA的模拟输出,因为处理器端没有DAC,所以期望采用SPI接口的芯片,通过官网查询,我发现“DAC161S997RGHT”这款芯片电路比较简单,但是在绘制原理图时发现,这款芯片的参考实际采用的是外部4-20mA直接供电的方式,我目前产品外部不支持这种供电方式,请问这款芯片如果使用自供电对外电路应该怎么设计?还是说不能选用这款芯片?附件是我目前的原理图,POWER_24V是我板子的总电源输入,SYS_5V0由POWER_24V降压而来,对外输出放了3PIN是因为不确定应该怎么接。

 
PAGE7 4-20mA AO.pdf