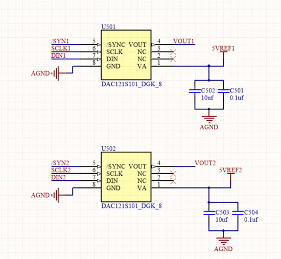
原理图如下。做出的板子,DAC121S101正常情况下满幅度输出有4.97V。万用表测出来的。接到恒流源输入端后输出就只有4.77V,
模拟示波器测都少了一小截。 想向论坛里的求助一下这是啥原因引起的。
This thread has been locked.
If you have a related question, please click the "Ask a related question" button in the top right corner. The newly created question will be automatically linked to this question.
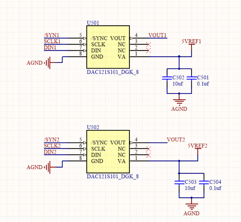
原理图如下。做出的板子,DAC121S101正常情况下满幅度输出有4.97V。万用表测出来的。接到恒流源输入端后输出就只有4.77V,
模拟示波器测都少了一小截。 想向论坛里的求助一下这是啥原因引起的。
恒流源的电流是多少?DAC是恒压输出,这个设计是如何保证恒流的?
如果输出负载电流过大,输出电压会受影响。