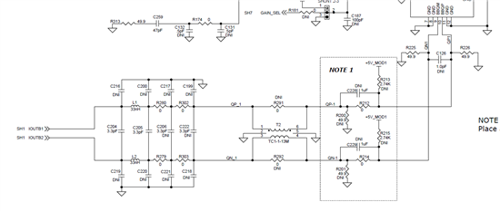
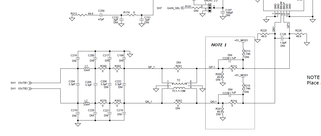
下图是评估板TSW3085中的电路,图1是从DA3482中输出的IQ两路,图2是DA的IQ两路输出接入到正交调制模块TRF3705。图1中的49.9欧并联接地是匹配的哪里的阻抗?图2中虚线框中的预留电路有啥作用?图2中的49.9欧并联接地是匹配的哪里的阻抗?预留的C126有什么作用?
This thread has been locked.
If you have a related question, please click the "Ask a related question" button in the top right corner. The newly created question will be automatically linked to this question.
下图是评估板TSW3085中的电路,图1是从DA3482中输出的IQ两路,图2是DA的IQ两路输出接入到正交调制模块TRF3705。图1中的49.9欧并联接地是匹配的哪里的阻抗?图2中虚线框中的预留电路有啥作用?图2中的49.9欧并联接地是匹配的哪里的阻抗?预留的C126有什么作用?
你好,
图一是信号输出端口的阻抗匹配。
图二电阻网络用来设定直流共模电压,电容用来作为交流耦合的选择。
图二两个49.9ohm对地匹配的是差分对BBQM和BBQP的阻抗,相当于在BBQM和BBQP端接100ohm 阻抗。