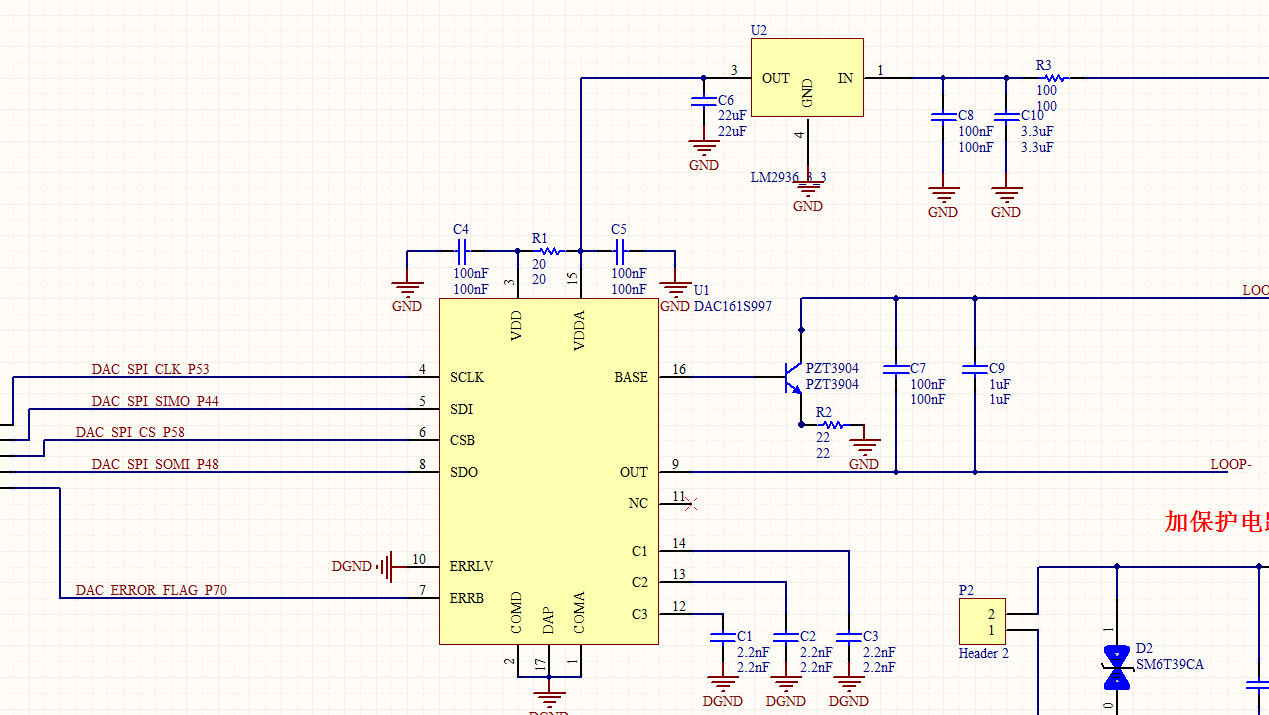
请问一下,我按照手册的电路图绘制的,输出的DACCODE怎么调整out输出都没有变化,时间运行长了以后就会烧毁芯片,电源与地短路,想问一下这个问题怎么解决
This thread has been locked.
If you have a related question, please click the "Ask a related question" button in the top right corner. The newly created question will be automatically linked to this question.
把电源的旁路电容去掉看下电源是否还对地短路?
另外,检查下焊接情况,看是否焊接导致对地短路。
因为对地短路要逐一排查,是元器件导致,还是焊接,或PCB板的问题,所以要一一测试。