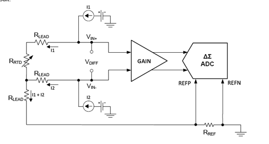
您好!我们参考了下图设计。但输出结果后
不知道怎样转换。主要不知道code(output)和code(total)分别代表什么意思?
This thread has been locked.
If you have a related question, please click the "Ask a related question" button in the top right corner. The newly created question will be automatically linked to this question.
您好!我们参考了下图设计。但输出结果后
不知道怎样转换。主要不知道code(output)和code(total)分别代表什么意思?
我们SPI测得值为:code(output)=0x977B
PT100的测得电阻为:140欧
如上图配置的电流为:I=1mA
放大PGA=2
参考电阻(ref):R=1.5k
关系是怎样对应?请指教,谢谢!
code(total)=0xFFFF??还是0xFFFFFF?
code(total)=0xFFFF??还是0xFFFFFF?
Code(total)是2^(n-1),比如ADS1148是16位,那Code(total)就是2的15次方的值0x7fff。
你现在的接法是比率形式,采到的值就是RTD和Rref的比值
qizhen, 您好:
一般应用是通过Code(output),反推RTD的值,但是根据您的回复,算出来的RTD与测到的140欧差异很大
建议您检查下接线及寄存器配置,然后重新测试。
如果还有问题,欢迎再次提问,谢谢。